人类的衰老是一个复杂的生理过程,是机体随着年龄增长出现生理结构的退行性改变以及机能衰退,表现出机体适应性和抵抗力减退的过程。
长寿的免疫细胞
增加对身体的监测
免疫是一个与衰老密切相关的因素,近年来,越来越多的研究针对百岁老人(100 岁或以上)和超级百岁老人(110 岁或以上)的体内免疫细胞的数量与功能,以此从免疫的角度来探讨人类健康长寿。
一项研究发现,110岁以上的健康老人的CD4细胞毒性T淋巴细胞数量(约占T细胞总数的25.3%)明显高于年轻对照组(约占T细胞总数的2.8%),而超级百岁老人和年轻对照组的T细胞数量几乎相同。

要知道,人体免疫系统作为机体重要的系统之一,是由许多不同类型的免疫细胞组成的,每一种都有自己独特的功能,共同保护宿主免受外来病原体的侵害。
B细胞、CD4+T细胞和CD8+T细胞就是适应性免疫系统中主要的效应性淋巴细胞。适应性免疫系统随着年龄的增长而衰退,胸腺变性导致幼稚T细胞的产生减少。通常,免疫衰老状态是由适应性免疫系统在衰老过程中的明显改变决定的。
这些超级百岁老人的免疫特征很好地解释了健康长寿的增加是由于免疫细胞加强了对某些疾病(如感染、肿瘤)的免疫监测。
02
免疫细胞活性
影响人体寿命
在整个生命过程中,人体衰老和免疫功能的状态呈现平行关系,即在人体衰老的过程中,免疫功能也会呈下降趋势。因此,研究长寿老人体内的免疫细胞对人体对抗衰老就有重要意义。
另一项由美国波士顿大学和塔弗茨医学中心的研究人员为了探究免疫特异性衰老模式和极端人类寿命之间的联系也表明,百岁老人体内免疫细胞拥有独特的细胞组成与活性,使得他们可抵御各类疾病,保持长寿,再次证实了免疫系统对于长寿的重要影响。

该团队通过对这些人群的外周血单个核细胞(免疫细胞)进行了免疫 RNA 测序。从这项数据中,研究团队分析发现:
1、与年轻群体相比,长寿组免疫细胞库中显现的变化
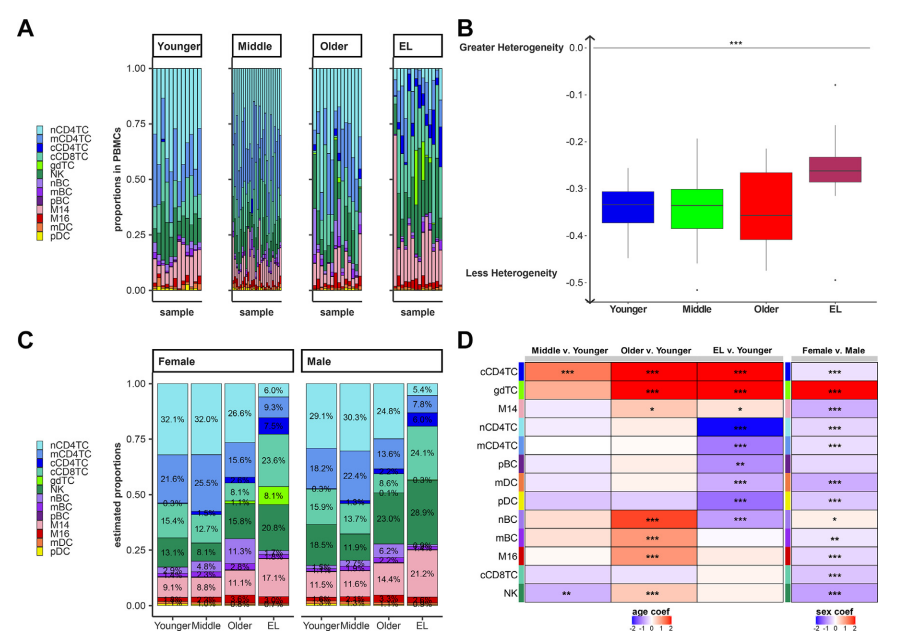
为了探究免疫特异性衰老模式和极端人类寿命之间的联系,这项研究共纳入了66位研究对象,其中含14 位百岁老人和52名20-89岁的对照人群。将他们分为年轻、中年、老年、长寿四组人群。
研究团队通过对其外周血单个核细胞对外周血单核细胞 (PBMC) 进行了单细胞测序——这是巡逻在人类血液中的免疫细胞,共得出102284个细胞数据,生成细胞组成和转录图谱,通过计算技术来分析组合数据,评估随年龄而变化的细胞类型比例组成和活性,从而判断百岁老人的免疫能力有何特殊之处。
研究观察66名受试者的13种免疫细胞类型对比发现:相较于年龄界线在20-89岁之间的三个组,长寿组的骨髓细胞的比例增加,淋巴细胞的比例减少,而骨髓细胞和淋巴细胞的这种转变是衰老的预期趋势。
另外,通过样本细胞类型的多样性统计,研究还发现这13种免疫细胞类型的比例在长寿组中分布得更加均匀;且与年轻组相比,长寿组的细胞类型多样性有增加的趋势,这些分析确定了长寿组受试者中PBMCs的组成更具异质性。
通过上述的细胞细胞类型分析,长寿组的PBMC整体构成展现了从先天性免疫细胞类型到适应性免疫细胞类型的明显转变。

长寿组免疫细胞库发生变化
2、长寿受试者具备特有的免疫细胞特征
众所周知,人体的免疫细胞分布会随着年龄的增长而产生变化。既往一项使用PBMCs单细胞RNA测序的研究显示了淋巴细胞和骨髓细胞分布的变化,与年轻人相比,在活到至少105岁的个体中,细胞毒性CD4+T细胞呈现显著扩张现象。
众所周知,个体的外周血免疫细胞分布会随着年龄的增长而变化。此次数据分析确定了百岁老人特有的免疫细胞特征和成分改变模式,研究人员观察到百岁老人的 PBMC 成分从非细胞毒性(例如 nCD4TC 和 mCD4TC)到细胞毒性淋巴细胞(例如 cCD4TC)的预期变化,此前相关的长寿研究中也观察过类似变化。
3、长寿受试组展示了与极端寿命相关的独特转录特征
该转录分析确定了特殊寿命特有的细胞类型特征,包括和年龄变化密切相关的基因,例如 STK17A(STK17A 是一种已知的可参与 DNA 损伤反应的基因)以及在百岁老人的 PBMC 中独特表达的基因 S100A4(S100A4 是 S100 蛋白质家族的一部分,与人类长寿和代谢调节有关,S100A4 此前也被证实与 PBMC 的 T 细胞的年龄相关变化有关)。

相关基因的表达变化
上述发现显示了淋巴细胞和骨髓细胞类型与年龄相关的成分和转录变化,这些变化共同印证了 EL 组的免疫能力突出,这或许可以解释为何百岁老人可以保持「极端长寿」。
LIFE SEEK
写在最后
一直以来,科学界对百岁老人(100 岁或以上)和超级百岁老人(110 岁或以上)的长寿秘诀从未停止过探索。人体健康与否取决于细胞之间的相互作用与支持,在这其中免疫系统始终发挥着关键的作用。
部分图片来自网络,侵删
关于生命求索
作为国内实现「细胞技术+AI+临床服务+软硬件解决方案+人才培养」全链条赋能的平台型企业,生命求索依托深厚行业积淀的专家团队与自主创新技术体系,提供细胞产、学、研、用整体解决方案。
科研成果转化产品主要有:细胞智能方舱实验室、TIL细胞疗法、免疫细胞、干细胞、外泌体等。
旗下大模型平台: LIFESEEK 生命求索--国内基于Deep Seek的细胞产业全链条AI大模型平台。
