干细胞外泌体的研究进展从根本上挑战了“神经衰老不可逆”的旧观念,揭示衰老是一个可能被精准干预的生物学过程。随着研究的进展,未来基于干细胞外泌体的干预方案,有望从三个层面改变格局:在科学上,深化我们对生命“年轻态”编程的理解;在医学上,为神经退行性疾病提供全新的干预选项;在更远的未来,或将成为抗衰老综合策略中的核心组成部分。
在人口老龄化程度持续加深的当下,阿尔茨海默病、帕金森病等神经退行性疾病所带来的社会与医疗负担正日益加剧。近期的研究表明,间充质干细胞来源的细胞外囊泡(包含外泌体)有望为逆转神经衰老提供全新策略。
长久以来,医学界普遍认为阿尔茨海默病、帕金森病等神经退行性疾病背后的神经衰老进程具有不可逆性,这也让相关治疗的突破面临着巨大挑战。
然而,发表于《细胞通讯与信号传导》(Cell Communication and Signaling)期刊的一项突破性研究,为打破这一桎梏带来了全新曙光。研究证实,间充质干细胞分泌的细胞外囊泡(其中包含外泌体),能够如同精准的“生物邮差”,将“年轻化指令”递送至衰老的神经细胞内,甚至能够逆转与年龄增长相关的神经功能衰退。

这一发现不仅彻底颠覆了神经衰老“不可逆”的传统认知,更为阿尔茨海默病、帕金森病等神经退行性疾病的治疗,开辟出一条全新路径。

这项研究的核心突破之处,在于首次清晰阐明了这类细胞外囊泡(通常被称为外泌体)的作用机制:它们能够通过上调一组名为OSKM的关键重编程因子,实现对衰老神经细胞的功能重塑。OSKM因子家族包含Oct4、Sox2、Klf4与c-Myc四种核心蛋白,被学界公认为是启动细胞“年轻化重置”程序的核心开关。细胞外囊泡正是通过促进细胞内源性Oct4与Sox2的表达,同时精细调控Klf4与c-Myc的活性,如同向衰老细胞精准发送了一组“年轻化指令”,从而使其重新焕发生机与功能活力。
◆ 外泌体逆转神经衰老的案例 ◆
基于上述机制的深入理解,科研人员已在多种神经退行性疾病模型中验证了间充质干细胞来源外泌体的潜力,具体体现在下面三点:
1、外泌体改善大脑认知障碍
一项研究结果发现干细胞来源的细胞外囊泡能抑制阿尔茨海默病模型中小胶质细胞的促炎反应,减少脑内炎症和斑块沉积。研究者称该疗法或可延缓病程10-15年,可能能显著改善患者生活质量。相关研究结果发表在《Journal of Extracellular Vesicles》上。

此外,干细胞来源的细胞外囊泡被证明可以减少β-淀粉样蛋白(Aβ)斑块和tau蛋白过度磷酸化(AD两大病理特征),抑制神经炎症,改善学习和记忆功能。其还能作为纳米载体递送药物或小分子,以改善阿尔茨海默病 (AD)的认知缺陷。
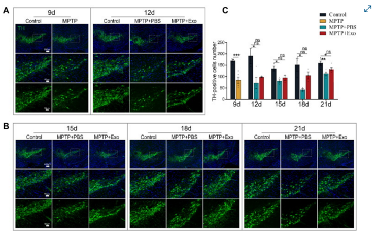
2、干细胞外泌体逆转多巴胺能神经元丢失
一项动物研究证实,鼻内给药后,脐带来源的间充质干细胞外泌体很容易穿过血脑屏障,主要在SNpc中积累。这些干细胞外泌体被嗅觉和多巴胺能神经元进行内吞,增加了嗅球神经元的活性,并逆转了SNpc中多巴胺能神经元的丢失。

3、干细胞外泌体延缓大脑生理性衰老
目前,已有多项研究开始探索干细胞来源的细胞外囊泡在“逆转”或延缓正常脑衰老方面的潜力。
动物实验显示,干细胞来源的细胞外囊泡可以显著增加衰老小鼠中SIRT1基因的表达,SIRT1是一个可行的治疗靶点,在抗衰老过程中发挥着重要作用。此外,干细胞来源的细胞外囊泡还具有抗细胞凋亡,并降低衰老小鼠大脑中的氧化应激的作用。
LIFE SEEK写在最后
干细胞外泌体的研究进展从根本上挑战了“神经衰老不可逆”的旧观念,揭示衰老是一个可能被精准干预的生物学过程。随着研究的进展,未来基于干细胞外泌体的干预方案,有望从三个层面改变格局:在科学上,深化我们对生命“年轻态”编程的理解;在医学上,为神经退行性疾病提供全新的干预选项;在更远的未来,或将成为抗衰老综合策略中的核心组成部分。
以上内容均源于公开发表的文献、学术会议报道或媒体信息,仅供用户了解细胞行业资讯,内容不代表任何药品推广观点或用药建议,亦不能替代医生的独立专业判断,部分图片来自网络,侵删。
关于生命求索
作为国内实现「细胞技术+AI +临床服务+软硬件解决方案+人才培养」全链条赋能的平台型企业,生命求索依托深厚行业积淀的专家团队与自主创新技术体系,提供细胞产、学、研、用整体解决方案。

科研成果转化主要有:细胞智能方舱实验室、TIL细胞、免疫细胞、干细胞、外泌体等。
旗下大模型平台:LIFESEEK 生命求索--国内基于DeepSeek的细胞产业全链条AI大模型平台。
