自然杀伤细胞(NK细胞)是免疫系统的第一道防线,能快速识别并清除癌变或受感染的细胞。
近年来,全球百岁老人人口数量大幅增加。百岁老人被视为健康老龄化的典范,不仅寿命更长,还表现出与传统老龄化受试者不同的免疫特征,可使疾病延迟甚至避免其发生,例如:心血管疾病、神经退行性疾病、严重感染和癌症等。
因此,通过研究百岁老人衰老和长寿的机制,来促进健康老龄化对整个社会至关重要。
2025年9月12日,中国人民解放军总医院(301医院)研究团队在国际知名期刊《柳叶刀》子刊《eBioMedicine》上发表了一项突破性研究成果(论文标题:A comprehensive single-cell atlas of three centenarian cohorts unveils unique natural killer cell signatures and enhanced mutual interactions among peripheral immune cells)。

这项研究首次揭示了百岁老人独特的免疫特征:他们体内的自然杀伤细胞(NK细胞)比例显著升高,并且表现出更加年轻化的基因转录特征和更强的细胞毒性。也就是说,这种免疫细胞年轻是百岁老人长寿的关键。
01
免疫衰老:
年龄相关疾病的“共同推手”
衰老会对人体所有细胞与器官产生影响,逐步导致功能衰退与内环境稳定失衡。其中,免疫系统的变化尤为显著,这种随年龄增长出现的免疫结构紊乱、功能下降与重塑现象,被称为“免疫衰老”。
免疫衰老会直接引发一系列健康问题:
疫苗接种后的保护效果减弱、对病原体的抵抗力下降,进而导致感染风险升高;
增加年龄相关疾病(如糖尿病、心血管病)与肿瘤的发病概率;
伴随“炎症衰老”——一种全身性的慢性轻度炎症状态,而炎症衰老是多种老年病的共同诱因,会加速全身组织与器官的老化进程,最终导致老年人发病率与死亡率上升。
现有研究表明,在免疫衰老过程中,多种免疫细胞会发生程度不一的变化:例如,具有细胞毒性的CD8+ T细胞亚群在老年人中数量大幅减少,而与年龄相关的特殊B细胞亚群则会显著增加。
02
研究设计:
跨队列、多技术的系统分析
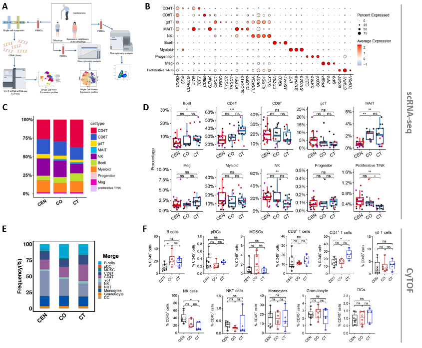
这项研究招募了来自中国海南临高、江苏如皋及日本三个队列的31名百岁老人(CENs)、17名百岁老人后代(COs)以及26名年龄匹配对照组(CTs)。
经过严格的数据质量控制和筛选,共获取了229,929个细胞,对外周血单个核细胞(PBMCs)进行单细胞RNA测序(scRNA-seq),结合质谱流式细胞术(CyTOF)和常规流式细胞术(Flow Cytometry)进行系统分析。
03
核心发现:
NK细胞年轻化与免疫稳态的“长寿密码”
研究发现,百岁老人体内的免疫细胞比例与普通老年人显著不同:B细胞和CD4+ T细胞比例下降,而自然杀伤(NK)细胞的比例显著上升。且长寿后代组(COs)表现出介于百岁老人组(CENs)与对照组(CTs)之间的免疫特征,暗示这种免疫系统构造可能部分来自遗传。

百岁老人外周免疫细胞图谱特征
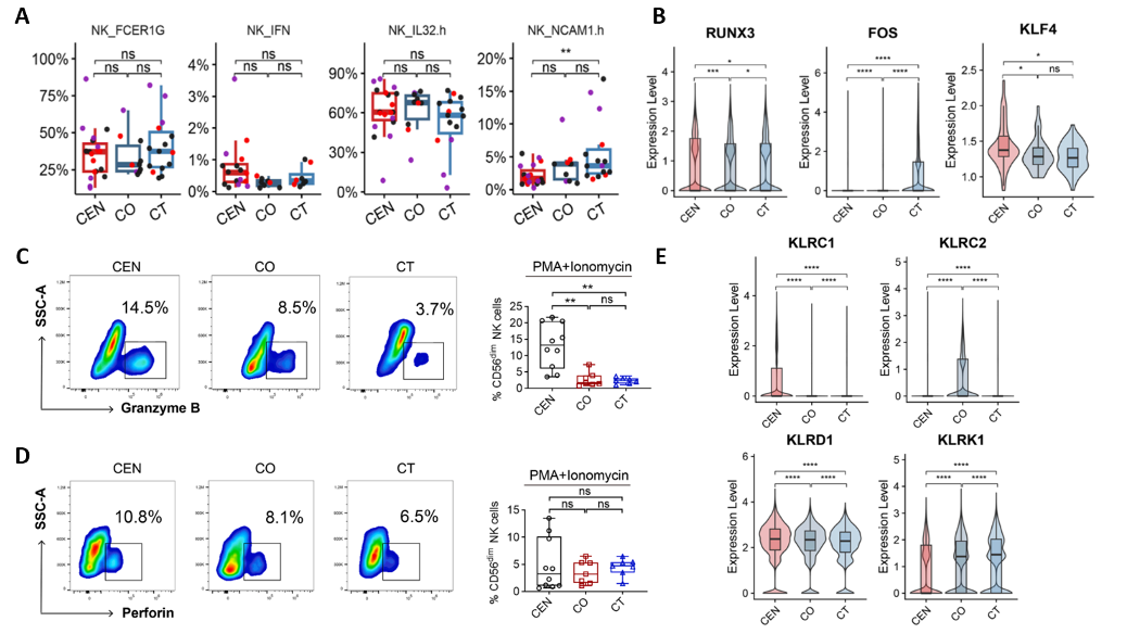
自然杀伤细胞(NK细胞)是免疫系统的第一道防线,能快速识别并清除癌变或受感染的细胞。通常认为NK细胞功能会随年龄下降,但百岁老人却并非如此。
百岁老人NK细胞中颗粒酶B阳性细胞的比例显著增加,而穿孔素阳性细胞的百分比没有显著差异,这些结果表明,与年轻对照组相比,百岁老人的 NK 细胞具有更强的细胞毒性。

百岁老人的 NK 细胞具有更强的细胞毒性和不同的膜受体表达模式
研究进一步分析发现,在百岁老人NK细胞中,关键转录因子RUNX3表达显著增强,这使NK细胞与T细胞的相互作用更紧密。研究认为,这种增强的互作可通过调控 MHC-I、CD99 和 MIF 等分子,帮助提升T细胞功能,从而维持免疫稳态,增强抗感染能力。
此外,T细胞也展现出独特的变化:百岁老人的CD4+和CD8+ T细胞中,细胞毒性亚群比例明显增加,抗原呈递相关基因表达上调,这为他们的长寿提供了坚实的免疫屏障。
LIFE SEEK
写在最后
总之,这项研究不仅解答了“百岁老人为何能长寿”的关键问题,更打开了通过免疫调控促进健康老龄化的新窗口。随着后续研究的深入,有望为应对全球人口老龄化挑战提供更具体、更有效的科学支撑,让更多人实现“健康长寿”的目标。
以上内容均源于公开发表的文献、学术会议报道或媒体信息,仅供用户了解细胞行业资讯,内容不代表任何药品推广观点或用药建议,亦不能替代医生的独立专业判断,部分图片来自网络,侵删。
关于生命求索
作为国内实现「细胞技术+AI +临床服务+软硬件解决方案+人才培养」全链条赋能的平台型企业,生命求索依托深厚行业积淀的专家团队与自主创新技术体系,提供细胞产、学、研、用整体解决方案。

科研成果转化主要有:细胞智能方舱实验室、TIL细胞疗法、免疫细胞、干细胞、外泌体等。
旗下大模型平台:LIFESEEK 生命求索--国内基于Deep Seek的细胞产业全链条AI大模型平台。
